
南京地铁运营有限责任公司根据后期新线开通运营需要,现面向全国院校招聘电客车司机、车站维护工、变电维护工、接触网维护工、车辆维修工、轨道巡检工、通信巡检工等岗位。欢迎适合岗位要求、专业对口、有志于从事地铁运营工作的2020届全日制毕业生报名应聘。现将有关事项公告如下:
一、招聘岗位及条件
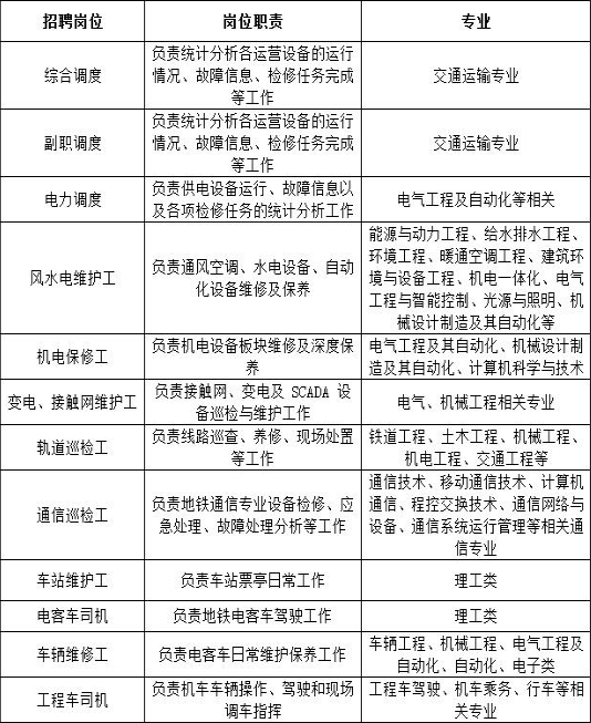
(一)招聘岗位

(二)招聘条件
1、2020届全日制大专及以上学历(调度类岗位需全日制本科及以上学历);
2、专业对口;毕业时须取按时取得毕业证书;
3、热爱轨道交通事业,吃苦耐劳,敢于担当;
4、无色盲、色弱、夜盲、高度近视、弱视等视力缺陷,身体健康,五官端正,无生理缺陷、心脏病、传染病及精神和心理障碍,无文身、口吃,普通话良好;
5、学生干部及党员者优先考虑;
6、无违法犯罪、违纪及其他不良记录。
二、招聘程序
1、公告宣传
通过南京地铁官方网站发布招聘信息。
2、报名时间和地点
(1)报名时间:
2019年11月16日(周六)8:00-12:00。
南京国际博览中心(南京市江东中路300号),展位号7018。
(2)报名方式:需本人到达现场提交材料审核,审核通过后进行网上报名(纸质材料和电子材料都需要携带,电子材料存储至手机即可)
纸质材料:加盖学校公章的成绩单复印件、学信网的学籍认证报告;
电子材料:身份证扫描件(图片格式的文件)、成绩单扫描件(图片格式的文件)、就业推荐表扫描件(图片格式的文件),如个别材料学校未发,可先用学生证替代。面试地点选择“南京(运营公司)”。
3、资格筛选
根据招聘专业、条件,对报名人员进行资格初选。
4、测评与面试
组织初选合格者参加测评与面试,时间、地点以用人单位通知为准。
5、入职体检
根据测评与面试情况,综合学生在校表现,确定体检人员;体检时间、地点以用人单位通知为准。
6、签订毕业生就业协议
组织体检合格者签订2020届毕业生就业协议书,时间、地点以用人单位通知为准。
7、入职报到
组织签订毕业生就业协议者进行入职报到,时间以用人单位通知为准。
三、联系人及联系方式
丁俊生:025-88058723。
南京地铁运营有限责任公司
二〇一九年十一月七日